atome451
  • Graphisme
  • Illustration
  • Laboratoire
  • Informations
  • Blog
    • Suite Affinity
    • InDesign : trucs et astuces
    • Octane : trucs et astuces
    • Pense-bête
Select Page

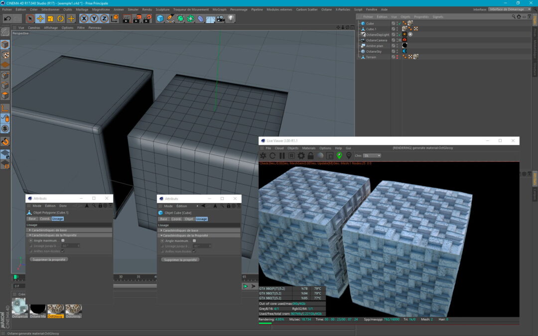
Déplacement avec un tag de lissage supérieur à 90° sur un cube

Juin 10, 2016 | 0 comments

Déplacement avec un tag de lissage supérieur à 90° sur un cube

Submit a Comment Annuler la réponse

Vous devez vous connecter pour publier un commentaire.

Articles récents

  • Comment répéter une texture ou générer un motif ou une mosaïque dans la suite Affinity ? 26 février 2020
  • Affinity et les césures de langues non supportées nativement comme le néerlandais 29 août 2019
  • L’objet Octane Scatter 17 janvier 2018
  • Octane, Cinema 4D et les instances de rendu 24 décembre 2016
  • Le Subsurface scattering (SSS) et Octane 23 août 2016
  • Octane: déplacement sous-polygonal et tag de lissage 10 juin 2016

Coups de cœur

  • Marvelous designer Un logiciel fascinant de gestion de tissus et de création de vêtements en 3D
  • Autodesk Mudbox 2016 Un maître-mot : la simplicité d’utilisation
  • Suite Affinity Serif propose une gamme de logiciels de qualité pour le vectoriel, le matriciel et la mise en page. Ces logiciels valent franchement le détour. Rien que la fonction d’édition matricielle directement dans la mise en page est fantastique !
  • MOI3D, Moment of Inspiration Un logiciel de modélisation NURBS simple et intuitif. À utiliser sans modération !
  • French Cinema4D Le rendez-vous incontournable des aficionados francophones de Cinema4D
  • HDR Light Studio Un fantastique complément à Cinema 4D et Octane pour l’éclairage !

Liens utiles

  • Tutoriels anglais pour le plugin Octane pour Cinema 4D Quelques bons tutoriels vidéo pour bien débuter avec Octane pour Cinema 4D
  • Octane, un moteur de rendu GPU hors du commun Un moteur de rendu 3D utilisant la pleine puissance des cartes graphiques NVidia
  • Maxon, le créateur de Cinema4D et BodyPaint Un excellent logiciel de création 3D généraliste
  • Unity3D Un logiciel de création de jeu pour toutes plateformes. Simple, intuitif et gratuit pour la version de base !
  • C4DFORMATIONS Si vous êtes en quête de formations Cinema 4D en Belgique ou en ligne.

Liens utiles

  • C4DFORMATIONS Si vous êtes en quête de formations Cinema 4D en Belgique ou en ligne.
  • Maxon, le créateur de Cinema4D et BodyPaint Un excellent logiciel de création 3D généraliste
  • Octane, un moteur de rendu GPU hors du commun Un moteur de rendu 3D utilisant la pleine puissance des cartes graphiques NVidia
  • Tutoriels anglais pour le plugin Octane pour Cinema 4D Quelques bons tutoriels vidéo pour bien débuter avec Octane pour Cinema 4D
  • Unity3D Un logiciel de création de jeu pour toutes plateformes. Simple, intuitif et gratuit pour la version de base !

Coups de cœur

  • Autodesk Mudbox 2016 Un maître-mot : la simplicité d’utilisation
  • French Cinema4D Le rendez-vous incontournable des aficionados francophones de Cinema4D
  • HDR Light Studio Un fantastique complément à Cinema 4D et Octane pour l’éclairage !
  • Marvelous designer Un logiciel fascinant de gestion de tissus et de création de vêtements en 3D
  • MOI3D, Moment of Inspiration Un logiciel de modélisation NURBS simple et intuitif. À utiliser sans modération !
  • Suite Affinity Serif propose une gamme de logiciels de qualité pour le vectoriel, le matriciel et la mise en page. Ces logiciels valent franchement le détour. Rien que la fonction d’édition matricielle directement dans la mise en page est fantastique !

Articles récents

  • Comment répéter une texture ou générer un motif ou une mosaïque dans la suite Affinity ?
  • Affinity et les césures de langues non supportées nativement comme le néerlandais
  • L’objet Octane Scatter
  • Octane, Cinema 4D et les instances de rendu
  • Le Subsurface scattering (SSS) et Octane
  • Octane: déplacement sous-polygonal et tag de lissage
  • Octane : lumière et GaussianSpectrum
  • Le dépliage UV ou l’art de l’emballage cadeau…
  • Octane render : optimisation du rendu
  • Démos vidéo Octane render et Cinema 4D
  • Politique de confidentialité
  • Politique de cookies (UE)
  • Politique de confidentialité
  • Politique de cookies (UE)
  • Facebook
Politique de confidentialité | © Thierry Fafchamps - atome451
Gérer le consentement aux cookies
Pour offrir les meilleures expériences, nous utilisons des technologies telles que les cookies pour stocker et/ou accéder aux informations des appareils. Le fait de consentir à ces technologies nous permettra de traiter des données telles que le comportement de navigation ou les ID uniques sur ce site. Le fait de ne pas consentir ou de retirer son consentement peut avoir un effet négatif sur certaines caractéristiques et fonctions.
Fonctionnel Toujours activé
Le stockage ou l’accès technique est strictement nécessaire dans la finalité d’intérêt légitime de permettre l’utilisation d’un service spécifique explicitement demandé par l’abonné ou l’utilisateur, ou dans le seul but d’effectuer la transmission d’une communication sur un réseau de communications électroniques.
Préférences
Le stockage ou l’accès technique est nécessaire dans la finalité d’intérêt légitime de stocker des préférences qui ne sont pas demandées par l’abonné ou la personne utilisant le service.
Statistiques
Le stockage ou l’accès technique qui est utilisé exclusivement à des fins statistiques. Le stockage ou l’accès technique qui est utilisé exclusivement dans des finalités statistiques anonymes. En l’absence d’une assignation à comparaître, d’une conformité volontaire de la part de votre fournisseur d’accès à internet ou d’enregistrements supplémentaires provenant d’une tierce partie, les informations stockées ou extraites à cette seule fin ne peuvent généralement pas être utilisées pour vous identifier.
Marketing
Le stockage ou l’accès technique est nécessaire pour créer des profils d’utilisateurs afin d’envoyer des publicités, ou pour suivre l’utilisateur sur un site web ou sur plusieurs sites web ayant des finalités marketing similaires.
  • Gérer les options
  • Gérer les services
  • Gérer {vendor_count} fournisseurs
  • En savoir plus sur ces finalités
Voir les préférences
  • {title}
  • {title}
  • {title}